雷竞技raybet登录入口
网站首页
学院简介
体育学院简介
党政机构
机构设置
师资队伍
教授
副教授
讲师
助教
行政管理人员及教辅干部
硕导队伍
学科建设
省级精品课程--民族传统体育
校级品牌专业
校级优质课程
省级教学团队
研究生教育
学科管理
学科基地、平台
专业建设
教学科研
学生工作
党建工作
运动竞赛
民族体育
校友工作
体质测试
学校首页
返回首页
学校首页
设为首页
加入收藏
网站首页
学院简介
机构设置
师资队伍
学科建设
教学科研
学生工作
党建工作
运动竞赛
民族体育
校友工作
体质测试
学科建设
省级精品课程--民族传统体育
校级品牌专业
校级优质课程
省级教学团队
研究生教育
学科管理
学科基地、平台
专业建设
学科管理
您现在的位置
|
网站首页
>
|
学科建设
>
|
学科管理
>
|
正文
>
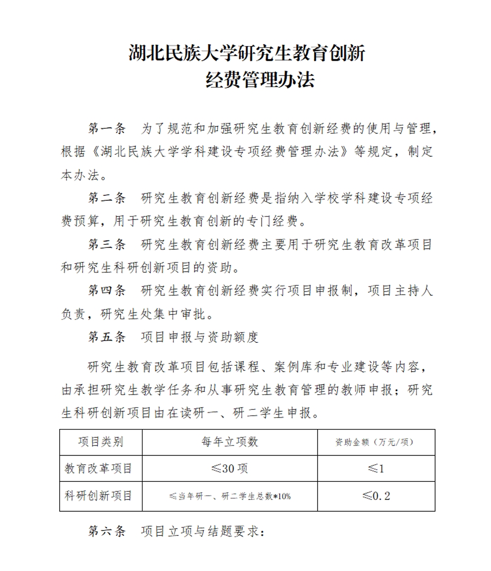
雷竞技raybet登录入口研究生教育创新经费管理办法
时间:2024-05-22 编辑:tyxy 点击:
上一篇
: 雷竞技raybet登录入口学科日常运行经费管理办法(2024年修订版)